首页
最新信息
热度信息
首页
最新信息
热度信息
当前位置:
首页
> 研报详细页
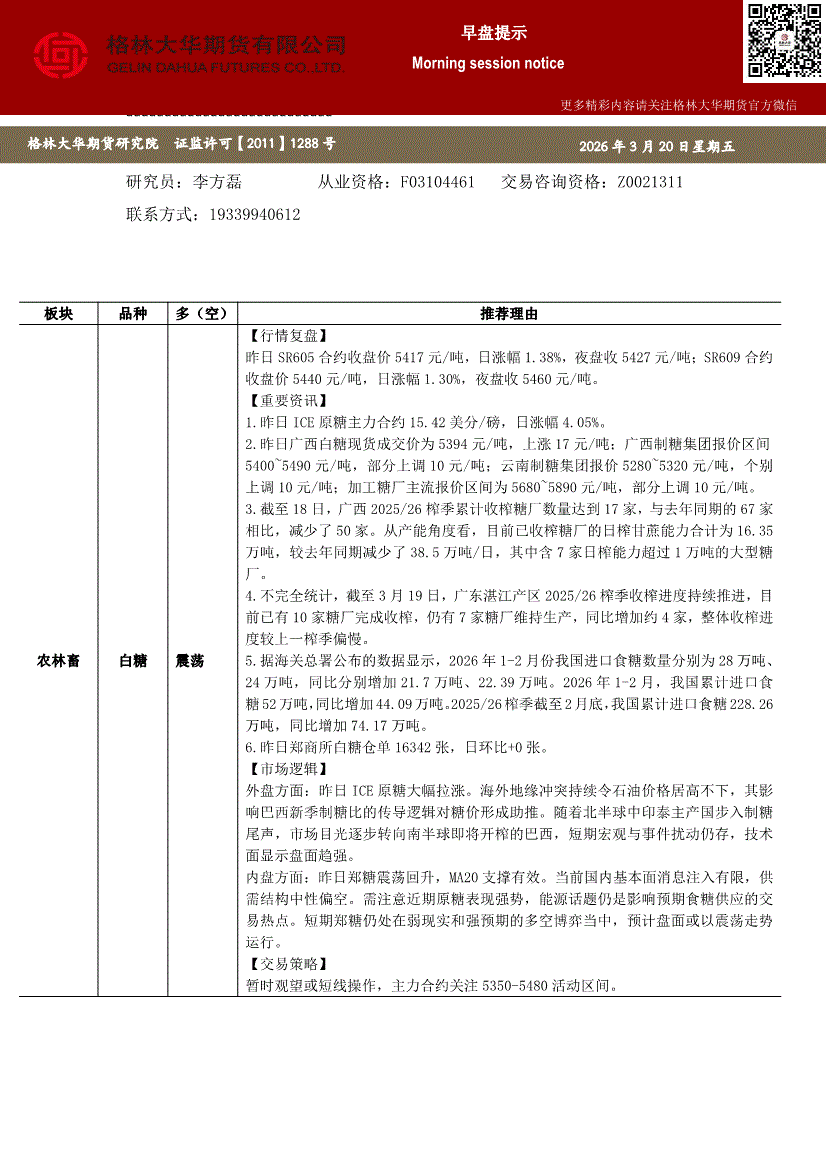
格林大华期货-早盘提示:白糖红枣橡胶-260320
研报作者:
李方磊
来自:
格林大华期货
时间:
2026-03-20 10:29:24
股票名称
股票代码
研报类型
(PDF)
发布者
hy***38
研报出处
格林大华期货
研报页数
4 页
推荐评级
研报大小
256 KB
研究报告内容
打开报告原文
1/4
下载报告
打开报告原文
推荐给朋友:
收藏
|
分享到微信朋友圈
打开微信,点击底部的"发现",
使用"扫一扫"即可将网页分享至朋友圈。
推荐您下载
慧博智能策略终端
,还能查看更多相关研报和第一手的投资资讯,同时提供各种相关数据和盈利预测,可多角度观测,多维度帮您做出正确的投资决策。
大家关注
1、
慧博智能投研-锂电行业深度:历史复盘、市场现状、供需分析及相关公司深度梳理-260330
2、
中航证券-2026年电网设备行业年度策略:电启东风苏万物,网聚能源正当时-260318
3、
知行战略咨询-化妆品行业知行数据观察:粉底液/膏品类-260314
4、
国金证券-斯菱智驱-301550-新增泰国谐波产能,开拓具身智能第二增长源-260309
5、
开源证券-新三板掘金周报第十四期:AI算力供电+长时储能双主线,北变科技/信远科技等稀缺标的挂牌-260322
6、
东吴证券-中国人寿-601628-寿险头雁再振翅,看好公司业务增长动能与估值修复空间-260317
7、
东兴证券-A股点评报告:冲突转机初现,布局时机渐近-260326
8、
华创证券-【策略专题】决胜未来:中美六大未来产业演进图景-260309
9、
中邮证券-龙佰集团-002601-内修“矿化一体”护城河,外拓“全球钛业”无尽疆-260326
尊敬的用户您好!
为了让您更全面、更快捷、更深度的使用本服务,请您"
立即下载
" 安装《
慧博智能策略终端
》
使用终端不仅可以免费查阅各大机构的研究报告,第一手的投资资讯,还提供大量研报加工数据,盈利预测数据,历史财务数据,宏观经济数据,以及宏观及行业研究思路,公司研究方法,可多角度观测市场,用更多维度的视点辅助投资者作出投资决策。
目前本终端广泛应用于券商,公募基金,私募基金,保险,银行理财,信托,QFII,上市公司战略部,资产管理公司,投资咨询公司,VC/PE等。
慧博投资分析手机版 手机扫码轻松下载